whitetowerwhitetowerwhitetower
  • صفحه اصلی
  • خدمات
    • استخدام
    • آموزش
    • چارت سازمانی
  • طرح ها و پروژه ها
  • برج سپید
    • درباره شرکت
    • اعضای شرکت
    • گواهینامه ها
  • تماس با ما
  1. خانه
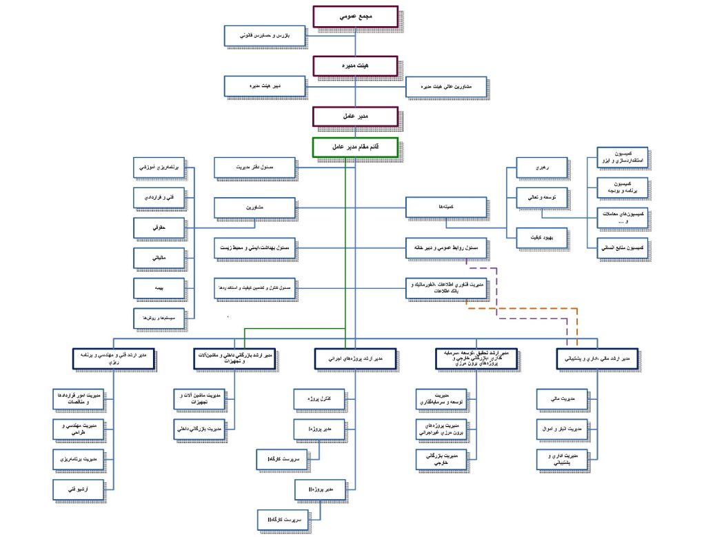
  2. چارت سازمانی
whitetower

چاپگرها و متون بلکه روزنامه و مجله در ستون و سطرآنچنان که لازم است و برای شرایط فعلی تکنولوژی مورد نیاز و کاربردهای متنوع با هدف بهبود ابزارهای کاربردی می باشد.

پل های ارتباطی

  • نجف اباد، خیابان شریعتی، ساختمان مهر اقتصاد، طبقه اول واحد چهار
  • 09131664006
  • 09123421662
  • info@whitetower.ir

لینک های مرتبط

  • اداره کل راه و شهرسازی استان اصفهان
  • درگاه الكترونيكي شهرداري اصفهان
  • پورتال شهرداری نجف آباد
  • سازمان نظام مهندسی ساختمان اصفهان

تمامی حقوق برای برج سپید جی محفوظ است.